县委
县人大
县政府
县政协
无障碍浏览
适老版
四川青神
青神资讯
党务之窗
政务公开
办事服务
政民互动
认识青神
当前位置:
首页
>>
住建局
>>
信息公开
>> 正文
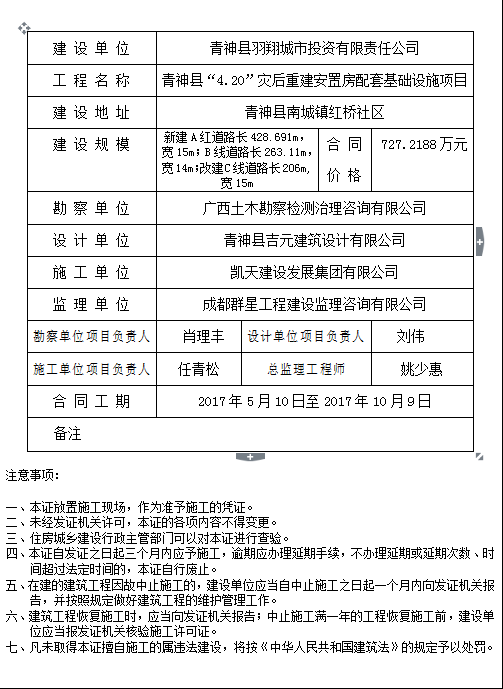
青神县“4.20”灾后重建安置房配套基础设施项目施工许可证
日期:2017年09月13日 来源:县住建局 点击:[]
分享:
上一条:
花园社区棚户区改造项目一标段施工许可证
下一条:
青神县青城镇建华社区棚户区改造第三标段施工许可证
【
关闭
】